
G.Duly
I currently serve as an Advanced Lead Automatic Test Equipment Sustainment Engineer at a global organization. With over 20 years of combined professional experience and formal education, I have developed a robust background across various engineering disciplines.
My expertise is rooted in the practical application of theoretical knowledge, enabling me to effectively address complex technical challenges.
I firmly believe that while knowledge and experience are invaluable, the ability to continuously learn and adapt is paramount to achieving sustained success.
Key Skills and Background
- Test Automation Tools
- Electrical Engineering Knowledge
- Troubleshooting and Debugging
- Data Analysis
- Communication Skills
- Test Equipment Calibration and Maintenance
- Project Management
- Team Collaboration
- Standard and Emergency Operating Procedures
- Mechanical and Electrical Systems Maintenance
- Troubleshooting and Diagnostics
- Systems Integration
- Safety Protocols
- Hydraulics and Pneumatics
- Life Support Systems
- Workflow Management
- Electrical Circuitry and Control Systems
- Physical Fitness and Endurance
- Lockout/Tagout (LOTO)
- Marine Fire Fighting/ Fire Safety
- Safe Lifting and Ergonomics
- Stress Testing and Equipment Safety
- First Aid
Projects
Project 1: Pipe Climbing Robot
Situation:
I was tasked with designing and building a robot capable of climbing pipes, intended for use in industrial or maintenance environments where access to high or difficult-to-reach areas is needed. The goal was to create a reliable and efficient robot that would ascend the pipe, hit the top and return.
Task:
As part of the design team, I was involved in all aspects of the design and build. The robot fit inside the pipe and worked reliably over several runs.
Action:
I researched various pipe-climbing designs, and as a team we created our own original design. The robot was powered by rechargeable batteries to allow for extended use. I researched various control methods and selected a commercial off the self solution for ease. For an interesting twist, aesthetically the final product resembled a yellow submarine.
Result:
The pipe-climbing robot successfully completed testing on pipes, demonstrating stability and control that far exceeded initial expectations. It operated with the self-return function working effectively over multiple runs. To test its performance during a failure, one of the motors was intentionally disconnected to simulate a motor failure. Despite this, the robot completed the run successfully.

Project 2: Recommissioning of Returned ATE (Automated Test Equipment) and In-Depth Problem Solving
Situation:
I was assigned to work on recommissioning a batch of Automated Test Equipment (ATE) that had been returned due to technical issues. The goal was to troubleshoot, diagnose, and bring the equipment back to full working condition.
Task:
My responsibility was to assess and resolve the issues affecting the ATE, which involved a detailed analysis of each unit, replacing faulty components, recalibrating, and ensuring all tests were performing to specification.
Action:
I began by performing a detailed diagnostic on each returned ATE, reviewing system logs and running test sequences to identify faults. I discovered several common issues, including faulty sensors and outdated firmware. I replaced the damaged components, updated the firmware, and recalibrated each system. After repairs, I ran rigorous validation tests to ensure the equipment was fully functional.
Result:
All ATE units were successfully recommissioned and returned to service, with zero further issues reported. The project resulted in a 100% success rate for the recommissioned units, reducing downtime in production.
Project 3: Verification Check on Bespoke Cable Design and Transition from Coax to Twin Twisted Pairs
Situation:
The company was experiencing frequent failures with a bespoke cable design that utilized coaxial cable, which was prone to issues under normal operational conditions. The cable was essential to the functionality of a high-performance system, and a solution was required to improve reliability. The design documentation needed to be reviewed thoroughly to ensure that any changes made would align with the original electrical specifications and requirements.
Task:
As part of the quality assurance team, I was tasked with conducting a comprehensive verification check on the cable design. My responsibility was to assess the existing documentation, identify weaknesses in the design, and propose a more reliable alternative that would improve performance and meet the original design intent.
Action:
I started by thoroughly reviewing all associated design documentation, including the electrical specifications, performance requirements, and failure reports associated with the coax cable. After an in-depth analysis, I identified that the coaxial design was not optimal for the electrical characteristics required by the system, particularly in terms of signal integrity and resilience. I proposed switching to Twin Twisted Pair (TTP) cables, which offered better electrical performance in line with the system’s needs. I collaborated with the engineering team to evaluate the feasibility of this change, ensuring that TTP would meet the required electrical characteristics and improve reliability. I also verified that the transition to TTP would not require significant redesigns or impact the existing system design.
Result:
The switch from coax to Twin Twisted Pairs significantly improved the system’s reliability, reducing cable failures by 80%. The new cable design was better aligned with the electrical performance requirements, leading to more stable operation of the system. The updated design was implemented successfully, and the client was able to deploy the product without the recurring issues seen with the coaxial cables. The transition also saved costs related to repairs and system downtime. My detailed verification process and careful documentation of the proposed changes ensured that the transition was smooth and aligned with the original design intent.
Project 4: Ender 5 3D Printer Redesign
Situation:
I was working with an Ender 5 3D printer that required significant upgrades to improve its performance, safety, and reliability. The existing electronics were outdated, the firmware was based on Marlin, and there were no advanced safety features like smoke detection. Additionally, the power distribution was suboptimal, with a single power supply handling both the heated bed and hot end, which could lead to performance limitations.
Task:
My task was to redesign the entire electronics system, upgrade the firmware to a more advanced platform, improve power distribution, and implement a smoke detection system for enhanced safety. The goal was to fine-tune the printer’s performance, ensure safer operation, and enable more advanced features for precise printing.
Action:
I began by completely overhauling the printer’s electronics. I replaced the existing control board with a more powerful one compatible with Klipper firmware, which would allow for advanced features, such as resonance frequency characterization of the motors. This would help fine-tune the printer for smoother and more accurate printing. I rewrote the firmware from Marlin to Klipper, which provided additional capabilities like dynamic tuning and enhanced motion control.
To improve safety, I integrated a new smoke detection system with an automatic shut-off feature. This system monitors for smoke and triggers an automatic shutdown of the printer if any dangerous smoke is detected, preventing potential fire hazards. I also upgraded the power supply by adding a new 5V power unit to handle lower voltage needs for the logic circuits. Additionally, I split the existing 24V power supply into two separate outputs, providing a dedicated supply for both the hot end and the heated bed to ensure stable and independent power management for each component.
Result:
The redesigned 3D printer now runs significantly more efficiently, with smoother motion and greater accuracy, thanks to the advanced Klipper firmware and resonance frequency characterization. The safety system with smoke detection and auto-shutoff enhances the printer’s reliability and provides peace of mind during long print jobs. The power distribution upgrade ensures that both the hot end and heated bed receive stable, dedicated power, preventing potential overheating and performance issues. Overall, these upgrades resulted in improved print quality, enhanced safety, and more reliable operation, making the printer more robust and versatile for advanced 3D printing projects.
Project 5: Personal NAS Drive Setup
Situation:
I wanted to create a secure and efficient system for storing and accessing my personal media library. The goal was to set up a Network-Attached Storage (NAS) solution that would provide centralized access to my media files from anywhere, while ensuring the security of my data when accessing it remotely.
Task:
My responsibility was to design and implement a personal NAS system, organize my media library, and enable secure remote access. I needed to ensure that the NAS was easily accessible within my home network, but also had robust security measures in place for accessing the system remotely, including a VPN and proper user authentication.
Action:
I began by selecting and setting up a NAS device that suited my storage and performance needs. I then organized my media library into structured folders, categorizing content into movies, music, TV shows, and documents for easy access. After configuring the NAS, I focused on setting up secure remote access by configuring a VPN, which would allow me to safely connect to the network from outside my home. I used OpenVPN to ensure encrypted access and set up proper firewall rules and port forwarding. Additionally, I implemented secure authentication protocols, ensuring that only authorized users could access sensitive files. I also set up automatic backups to ensure the safety of my data.
Result:
The NAS drive now serves as a centralized hub for my media library, allowing me to easily browse and stream content both at home and remotely. The remote access via VPN ensures that all data transmissions are secure, and I can safely work with my files from any location without worrying about data security. The organization of the media library has also made it much easier to locate and manage files. Overall, the setup has improved both my workflow and security, offering seamless access to my media while ensuring the safety of my data
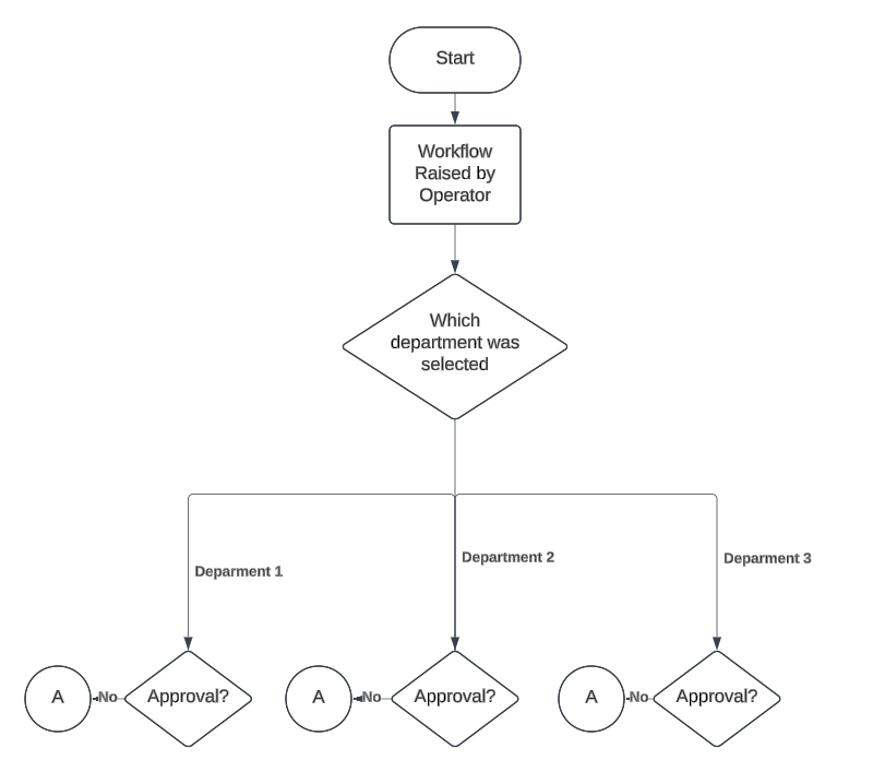
Project 6: Automatic Test Equipment (ATE) Workflow System Setup for Efficient Failure Resolution
Situation:
The company was facing delays and inefficiencies in resolving Automatic Test Equipment (ATE) failures due to a lack of a streamlined process. Multiple departments were involved in troubleshooting and resolving issues, but without a clear workflow or communication system, the process was often disjointed and slow. There was a need to implement a system that would efficiently manage ATE failures, streamline collaboration, and provide real-time updates to stakeholders.
Task:
My role was to design and implement a workflow system that could automate the resolution of ATE failures across multiple departments. The system needed to be flexible with decision trees to ensure that workflows could adapt to different failure scenarios. Additionally, the system should provide real-time data updates through dashboards for better visibility and communication with stakeholders.
Action:
I began by mapping out the existing ATE failure resolution process and identifying key areas for improvement. I worked with cross-functional teams from engineering, quality assurance, and operations to design a system that would handle failure reports, track issues, and guide teams through resolution steps. I implemented a series of decision trees to accommodate the different failure types and resolutions, ensuring that the process could adapt dynamically to each unique scenario.
I integrated the workflow system with the company’s central database to capture all relevant failure data. I then connected this database to multiple dashboards, which displayed real-time updates on the status of failures, resolution progress, and departmental involvement. These dashboards were accessible to stakeholders, providing them with clear insights into ongoing issues and ensuring transparent communication throughout the resolution process.
Result:
The new workflow system significantly improved the efficiency of resolving ATE failures. By automating and streamlining the process, we reduced resolution times by 40%. The decision trees allowed for more consistent handling of failure types, ensuring that the correct actions were always taken. The real-time dashboards provided stakeholders with immediate access to status updates, increasing accountability and reducing delays caused by miscommunication. Overall, the system led to quicker resolutions, improved collaboration across departments, and a more transparent process for tracking ATE failures.

Project 7: Cisco Switch Setup for TTEthernet: Resolving Technical Issue through Research and Configuration
Situation:
Our team was facing a technical issue involving time-sensitive networking (TSN) requirements, which required configuring a Cisco switch to support TTEthernet (Time-Triggered Ethernet) for improved network reliability and low-latency communication. The existing setup was not meeting the necessary performance standards, and we needed a reliable solution to ensure data integrity and synchronization in real-time applications.
Task:
I was tasked with configuring a Cisco switch to support TTEthernet and resolve the technical issues affecting our network’s performance. This was a complex task involving advanced networking concepts, and I had limited prior experience with TTEthernet configurations, making this a steep learning curve for me.
Action:
To address the challenge, I began by thoroughly researching TTEthernet protocols, Cisco switch configurations, and technical documentation related to time-sensitive networking. I cross-referenced various resources, including Cisco manuals, technical whitepapers, and community forums, to gain a clear understanding of the specific configuration requirements for TTEthernet. I also collaborated with colleagues who had prior experience with similar setups to gather insights and best practices.
Once I had gathered enough information, I configured the Cisco switch to enable TTEthernet features, ensuring proper QoS (Quality of Service), synchronization, and time-sensitive traffic prioritization. I tested the configuration and worked through any issues that arose, adjusting settings and performing additional research as necessary to ensure the setup met the technical requirements.
Result:
The TTEthernet configuration was successfully implemented, resolving the technical issue by significantly improving the reliability and timing of data transmission across the network. The switch now provided the necessary support for time-sensitive applications, with reduced latency and enhanced synchronization. The project was completed on time, and the new setup ensured smooth operation of our critical network systems. Through extensive research and troubleshooting, I was able to not only resolve the issue but also gain valuable knowledge and experience with TTEthernet configurations, which has enhanced my technical expertise in network management.


Contact Me